首页
新闻
政务
部门
乡镇
视频
招聘
房产
商讯
专题
图库
搜索
关闭
翠翠秀山APP
秀山公众号
·新闻
秀山要闻
乡镇
热点
生活百态
重庆
国内
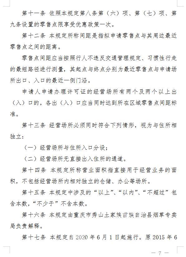
重庆市秀山土家族苗族自治县烟草制品零售点合理布局规定
编辑:付冲
来源:秀山网
发布时间:2020/4/30 12:39:58
字号:
返回秀山网首页
返回上页
相关文章
秀山:公益诉讼案件线索举报有奖励啦!
网友评论
共有
访客发表了评论网友评论
点击排行
1
2026海外华媒侨领走进秀山联合参访活动媒
2
马文森率队调研秀印高速(重庆段)项目建设
3
县级层面整治形式主义为基层减负专项工作
4
海外华媒侨领走进秀山——用镜头捕捉发展变
5
县政协社法民宗委委员小组暨官庄、溶溪片
6
秀山“五一”文旅消费周即将火热启幕
7
县市场监管局开展药械化不良反应监测培训
8
残疾人诵读公益课堂开始报名啦 截至4月28
9
平凯街道召开2026年民政残联工作业务培训
10
兰桥镇:汛期前置“安全体检”筑牢地灾防汛“
图片新闻
秀山报 - 2026年第28期
春耕正当时 水稻育秧忙
兰桥镇:土地“轮作套种”蹚出增收新路径
田间春意浓 椒香满乡野
秀山报 - 2026年第23期
体验中医药魅力 服务群众健康——县卫生健