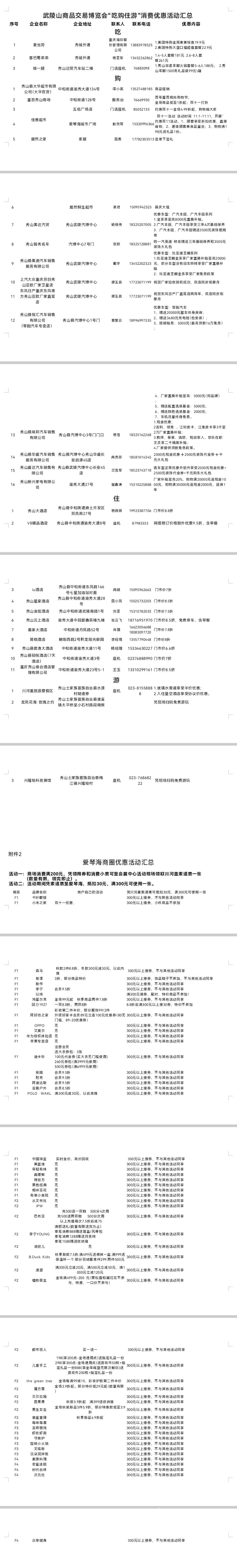
秀山网讯 随着第十三届武陵山商品交易博览会临近,各项工作正有序推进,目前第十三届武陵山商品交易博览会“吃购住游”消费优惠名单正式出炉。
据了解,本次博览会以“惠聚武陵·乐享盛惠”为核心主题,将于11月7日至9日在秀山县城全域拉开帷幕。我县通过全方位摸排县域商贸、餐饮、酒店、景区等优质资源,积极对接多家市场主体,并推出了“吃购住游”全场景优惠清单,涵盖商品折扣、套餐特惠、置换补贴、免费游玩等多元福利,并同步推进“秀山美食地图”线上领券平台搭建、线下宣传物料布置等工作。
具体优惠商家名单如下:

(融媒体中心记者 杨帆)