首页
新闻
政务
部门
乡镇
视频
招聘
房产
商讯
专题
图库
搜索
关闭
翠翠秀山APP
秀山公众号
·新闻
秀山要闻
乡镇
热点
生活百态
重庆
国内
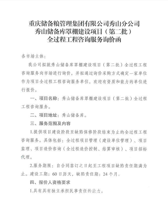
重庆储备粮管理集团有限公司秀山分公司秀山储备库罩棚建设项目(第二批)全过程工程咨询服务询价函
编辑:姚庭
来源:秀山网
发布时间:2025/10/27 11:06:53
字号:
附件:
全过程咨询合同
返回秀山网首页
返回上页
相关文章
秀山:公益诉讼案件线索举报有奖励啦!
网友评论
共有
访客发表了评论网友评论
点击排行
1
县委理论学习中心组(扩大)2026年第3次学
2
黔吉高铁有望9月开工建设 铁四院来秀汇报
3
时政新闻眼丨北京再聚首,“铁杆朋友”达成
4
记者手记:大国外交的“北京时间”
5
拾光纪·近距离看习近平向武契奇颁授的“友
6
袁家军:保持战略定力 巩固拓展优势 奋力
7
一日一夜紧急抢修水管、24小时监测研判山
8
未来三天我市部分地区仍有强降雨 巫溪等1
9
未来三天我市部分地区仍有强降雨 巫溪等
10
正确认识献血 ,让善意不再犹豫
图片新闻
兰桥镇:夏秋茶“赶单”忙
秀山报 - 2026年第34期
秀山电力无人机立体巡检 守护居民用电“生
县市场监管局联合县纪委监委开展网络餐饮
秀印高速建设提速 进入多点位施工
秀山:玫瑰盛开香满园 浪漫花海醉游人