首页
新闻
政务
部门
乡镇
视频
招聘
房产
商讯
专题
图库
搜索
关闭
翠翠秀山APP
秀山公众号
·新闻
秀山要闻
乡镇
热点
生活百态
重庆
国内
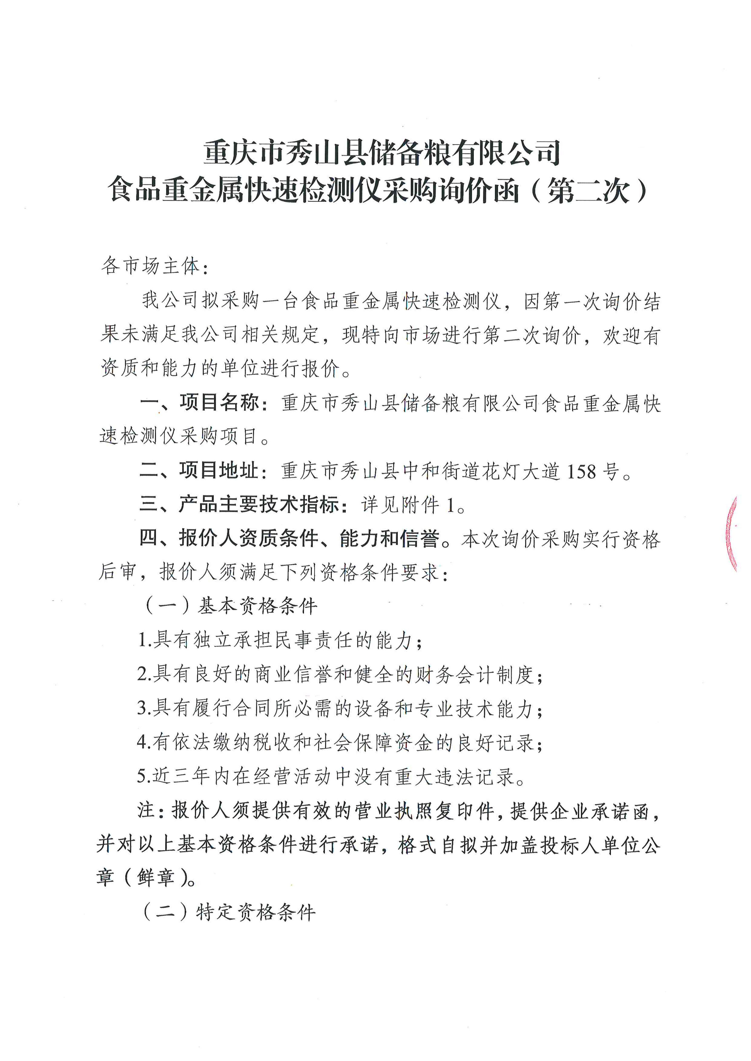
重庆市秀山县储备粮有限公司食品重金属快速检测仪采购询价函(第二次)
编辑:姚庭
来源:秀山网
发布时间:2024/11/12 14:53:45
字号:
点击下方链接查看附件详情:
重庆市秀山县储备粮有限公司食品重金属快速检测仪采购询价函(第二次)(附件)
返回秀山网首页
返回上页
相关文章
秀山:公益诉讼案件线索举报有奖励啦!
网友评论
共有
访客发表了评论网友评论
点击排行
1
十五届县委常委会举行会议 学习贯彻习近
2
马文森:聚力攻坚数字重庆基本能力建设 高
3
市委六届八次全会将于11月24日至25日召开
4
人民日报头版头条|着力提升超大城市发展、
5
“超”有看点 重庆 “渝超”提升足球氛围 带
6
重庆首个全运会射击金牌!范馨月夺得射击
7
【新思想引领新征程】湾区同心协力 全民全
8
学习时节丨“百千万工程”让乡镇面貌有了新
9
总书记关心的世界文化遗产|千年水运承古
10
“多彩中国 佳节好物”文化和旅游贸易促进
图片新闻
专车接送保安全 定制服务暖童心
秀山:漫山红叶染秋山
“童”行消防队・安全伴我行研学活动举行
电力课堂暖童心 安全守护伴成长
兰桥镇:200吨夏秋茶海外订单加工忙
秀山报 - 2025年第84期