首页
新闻
政务
部门
乡镇
视频
招聘
房产
商讯
专题
图库
搜索
关闭
翠翠秀山APP
秀山公众号
·新闻
秀山要闻
乡镇
热点
生活百态
重庆
国内
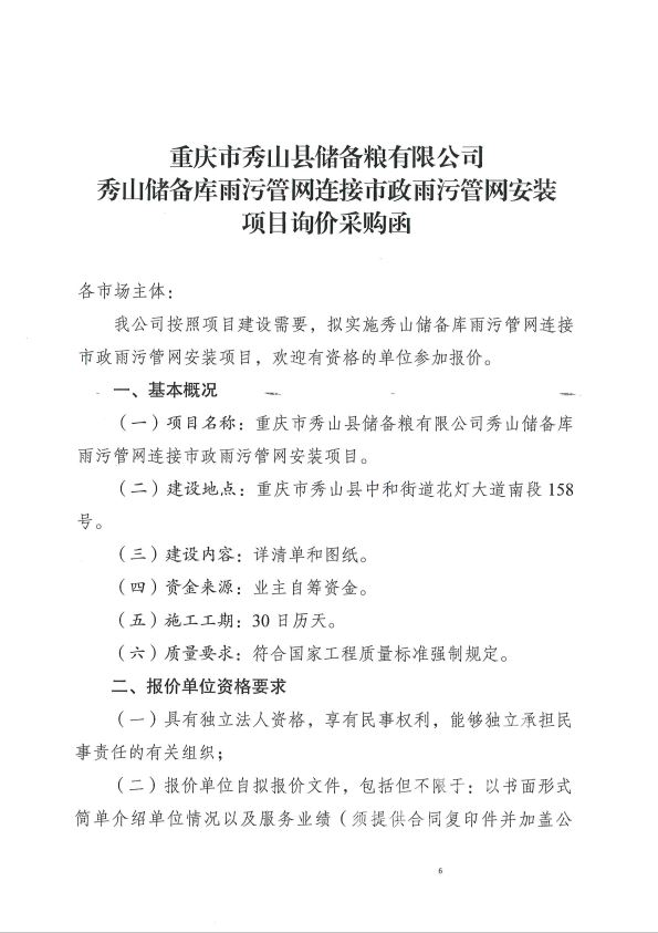
重庆市秀山县储备粮有限公司秀山储备库雨污管网连接市政雨污管网安装项目询价采购函
编辑:姚庭
来源:秀山网
发布时间:2024/9/3 15:56:10
字号:
附件下载:
附件1、附件2
返回秀山网首页
返回上页
相关文章
秀山:公益诉讼案件线索举报有奖励啦!
网友评论
共有
访客发表了评论网友评论
点击排行
1
马文森专题调研秀山高级中学新校门建设项
2
十五届县委常委会举行会议 深入学习贯彻
3
“95后”女生开农机,不止酷和飒
4
1636个项目总投资3.7万亿元 2026年重庆市
5
优化营商环境再发力 2026年重庆划出九大
6
大城大乡的融合答卷——来自重庆市的调查
7
巴渝“和美”求索记——重庆深入学习运用“千
8
新重庆“走”着瞧|我在双桂湖当一天“鸟探”
9
习近平主席引领全军以自我革命精神深化政
10
【央视快评】为建设教育强国科技强国人才强
图片新闻
秀山报 - 2026年第23期
体验中医药魅力 服务群众健康——县卫生健
兰桥镇:雨后云海翻涌 渝黔边界藏秘境
“山水峨溶·和美茶乡”茶韵旅游季活动举行
秀山:从“有水喝”到“喝好水” 民生答卷里品
2026年第一季度生态环境保护工作新闻通报