首页
新闻
政务
部门
乡镇
视频
招聘
房产
商讯
专题
图库
搜索
关闭
翠翠秀山APP
秀山公众号
·新闻
秀山要闻
乡镇
热点
生活百态
重庆
国内
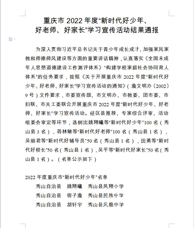
重庆市2022年度“新时代好少年、好老师、好家长”学习宣传活动结果通报
编辑:彭璐
来源:秀山网
发布时间:2022/8/11 10:29:01
字号:
返回秀山网首页
返回上页
相关文章
秀山:1人掌控10万蛋鸡养殖的智能密码
秀山社保大厅元宵“送汤圆” 温情服务暖人心
秀山轿子顶林场雾凇奇景美如画
秀山:垃圾变电能 点亮新生活
初冬水杉披“金装” 库区风景美如画
第十二届武陵山商品交易博览会开幕
“相约秀山·放歌边城” 2024年中国西部民歌会精彩上演
县供销联社:以专业化社会化服务 促进农业现代化发展
万福迎春|妙泉镇开展送春联志愿服务活动
@所有人 维刚黄桃免费送 赶紧去采摘
马西水库工程建设项目有序推进
《我们的好日子》今晚播出《王成刚:“矿老板”变身农场主 荒坡地渐成“花果山”》
网友评论
共有
访客发表了评论网友评论
点击排行
1
马文森率队调研秀印高速(重庆段)项目建设
2
十五届县委常委会举行会议 充分释放服务
3
第一观察|总书记指引书香社会建设
4
习近平致电祝贺盖莱当选连任吉布提总统
5
此行间·谈国家安全,总书记用过这些精彩比
6
新思想引领新征程丨推动京津冀协同发展不
7
秀山电商,何以“冒尖”?
8
深化边区协作 共促文旅融合——花垣县代表
9
同心武陵 绽放芳华——秀山县女企业家商会
10
秀山举办“阅见达人 书香有约”网络达人助
图片新闻
春耕正当时 水稻育秧忙
兰桥镇:土地“轮作套种”蹚出增收新路径
田间春意浓 椒香满乡野
秀山报 - 2026年第23期
体验中医药魅力 服务群众健康——县卫生健
兰桥镇:雨后云海翻涌 渝黔边界藏秘境