秀山网讯 近日,记者从县商务委获悉,秀山县2026年“春潮涌动秀山·渝超燃动全城”文旅商体融合活动全面启动,借力首次中小学春假与清明假期叠加形成的5天连休,联动渝超赛事、商超、景区、餐饮酒店等多业态,进一步释放春日消费活力。

产品购新攻略
家电换新攻略
球迷餐饮攻略
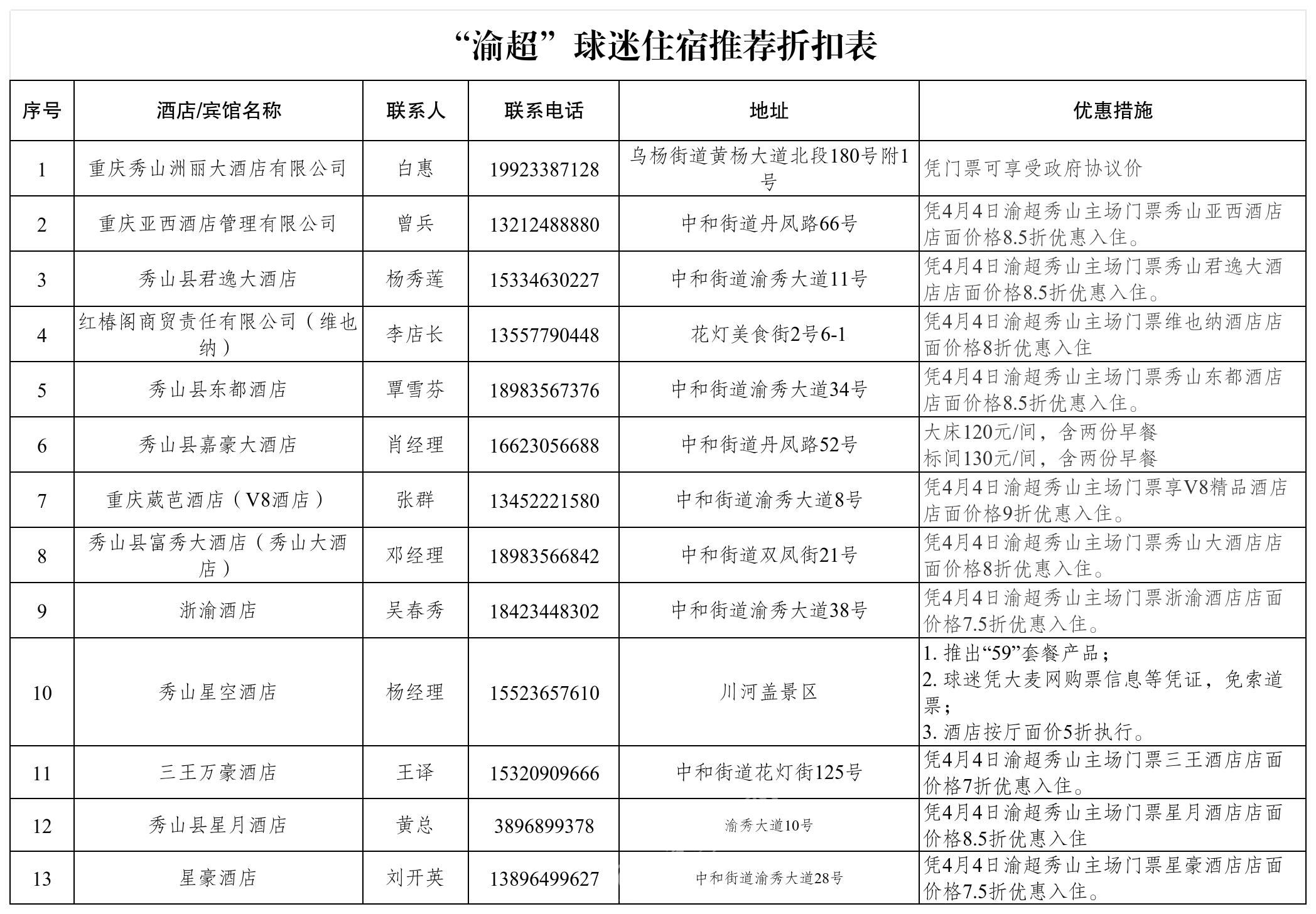
球迷住宿攻略
据了解,此次活动,旨在以赛事引流、消费赋能、文旅增效,在丰富市民与游客假期生活,提振市场消费信心的同时,为春日秀山注入新活力。活动以4月4日渝超联赛秀山主场赛事为引爆点,推出球迷专属福利:13家酒店、6家餐饮门店推出优惠套餐,凭赛事门票可享川河盖索道免费往返、西街手作与餐饮折扣;重百、秀城外滩、大华三大商超同步开展踏青促销,服饰折扣、满额赠礼、免费加工、以旧换新等惠民举措覆盖全品类;川河盖、西街等景区推出踏青套餐与体验优惠,串联边城、龙凤花海等景点,打造“观赛+购物+出游+美食”一站式体验。
(融媒体中心记者 杨帆)